生物技术进展 ›› 2023, Vol. 13 ›› Issue (2): 282-290.DOI: 10.19586/j.2095-2341.2022.0208

• 研究论文 • 上一篇    下一篇

基于甲基化组学数据建立并验证肝细胞癌预后评价模型研究

李冠群1(), 梁超杰2, 夏峰1()   

  1. 1.首都医科大学附属北京同仁医院普外科,北京 100730
    2.山西医科大学第一医院肝胆胰外科,太原 030001
  • 收稿日期:2022-12-08 接受日期:2023-02-07 出版日期:2023-03-25 发布日期:2023-04-07
  • 通讯作者: 夏峰
  • 作者简介:李冠群 E-mail: qunmm55@163.com
  • 基金资助:
    山西省应用基础研究计划项目(201901D211480)

Study on Establishment and Validation of Prognostic Evaluation Model for Hepatocellular Carcinoma Based on Methylomics Database

Guanqun LI1(), Chaojie LANG2, Feng XIA1()   

  1. 1.General Surgery Department,Beijing Tongren Hospital,Capital Medical University,Beijing 100730,China
    2.Department of Hepatobiliary Pancreatic Surgery,the First Hospital of Shanxi Medical University,Taiyuan 030001,China
  • Received:2022-12-08 Accepted:2023-02-07 Online:2023-03-25 Published:2023-04-07
  • Contact: Feng XIA

摘要:

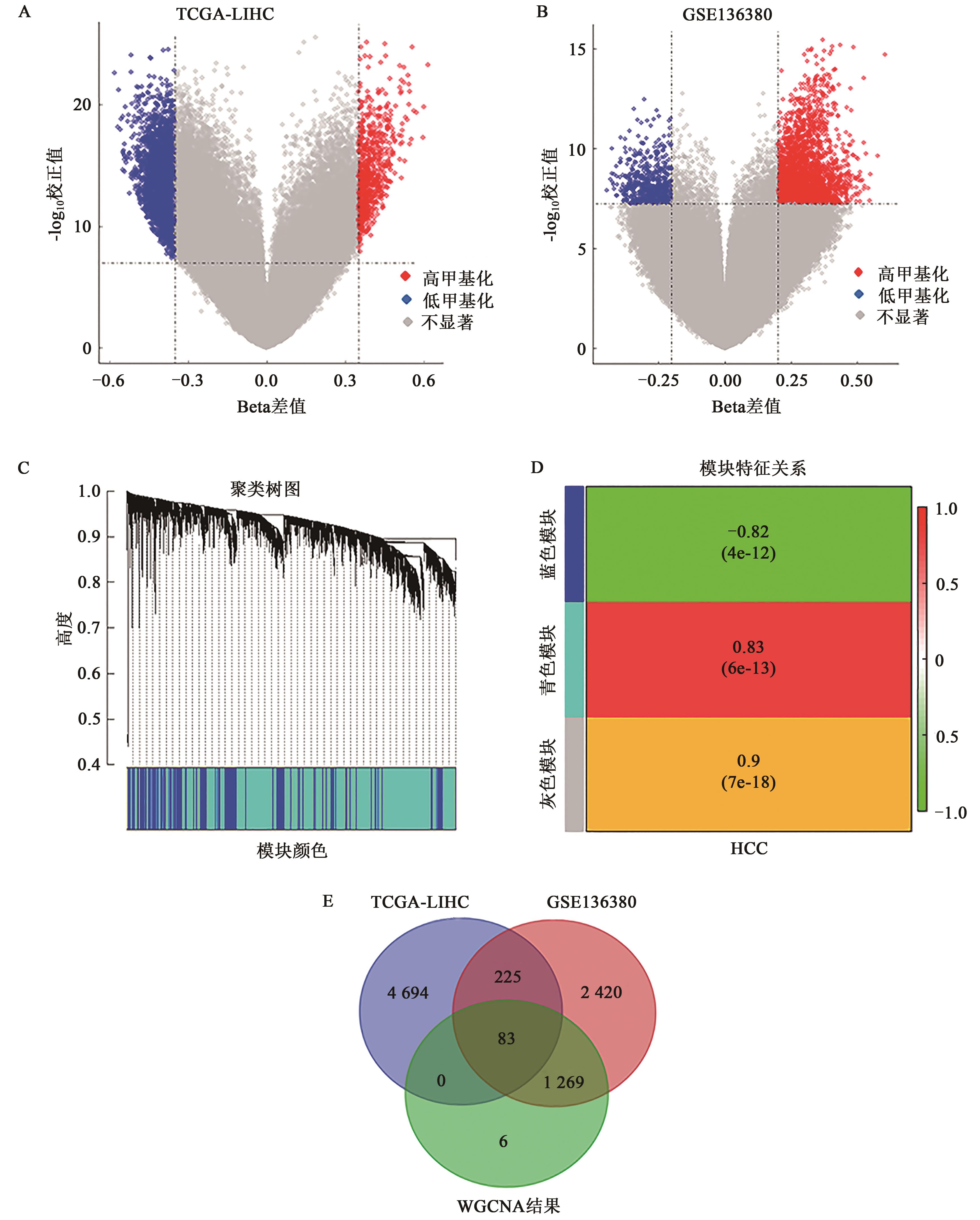
利用甲基化CG位点建立并验证肝细胞癌(hepatocellular carcinoma,HCC)预后相关模型是当前的研究热点。利用R语言平台分析肝癌基因组图谱数据库(TCGA-LIHC)和基因表达综合数据库(GSE136380)甲基化组学数据,采用limma包分析TCGA-LIHC和GSE136380数据差异甲基化CG位点,采用wgcna包对GSE136380进行加权基因共表达网络分析,确定三者交集为关键甲基化CG位点集,共获得83个甲基化CG位点。利用LASSO-COX风险比例回归分析筛选出6个甲基化CG位点,包括cg15744128、cg24282479、cg17922226、cg13090969、cg23505966和cg08708079,构建并验证HCC外科切除术后的预后模型。拟合模型在训练集中1、3和5年的AUC分别是0.756(95%CI:0.644~0.876)、0.749(95%CI:0.638~0.854)和0.797(95%CI:0.661~0.920);测试集中1、3和5年的AUC分别为0.848(95%CI:0.680~0.990)、0.833(95%CI:0.697~0.974)和0.685(95%CI:0.553~0.903)。Kaplan-Meier曲线展示出模型能精准鉴别出HCC切除术后的预后差的高危患者(logrank检验P<0.001)和易复发患者(logrank检验P<0.001),研究结果有助于进一步制定治疗方案使患者受益。

关键词: 肝细胞癌, 公共数据库, 预后评价, 甲基化, 列线图

Abstract:

It is a current research hotspot to establish and validate the prognosis related model of hepatocellular carcinoma (HCC) using methylation CG sites. On the R language platform, methylomics data of TCGA-LIHC and GSE136380 were analyzed. Limma package was used to analyze the differential methylation CG sites of TCGA-LIHC and GSE136380, and wgcna package was used to analyze the weighted gene co expression network of GSE136380. The intersection of the three was determined as the key methylation CG site set, and then 83 methylation CG sites were obtained. LASSO-COX risk proportion regression analysis was used to screen six methylation CG sites, including cg15744128, cg24282479, cg17922226, cg13090969, cg23505966 and cg08708079, to construct and validate the prognosis model of HCC after surgical resection. The AUC of the fitting model in training concentration for 1, 3 and 5 years is 0.756 (95% CI:0.644~0.876), 0.749 (95% CI:0.638~0.854) and 0.797 (95% CI:0.661~0.920) respectively. The AUC of the test set for 1, 3 and 5 years were 0.848 (95% CI: 0.680~0.990), 0.833 (95% CI:0.697~0.974) and 0.685 (95% CI: 0.553~0.903), respectively. Kaplan Meier curve showed that it could accurately identify high-risk patients with poor prognosis (logrank test P<0.001) and patients with easy recurrence (logrank test P<0.001) after HCC resection, which is helpful to further develop the treatment plan and benefit the patient.

Key words: hepatocellular carcinoma, public database, prognostic evaluation, methylation, nomogram

中图分类号: